Cultural Defense Mission: Advancing ENS Adoption Among Latinos Across the Balkans Through Latin Dance
LAT.ETH Cultural Defense Initiative (led by imrulo.eth) proposes advancing ENS adoption among the entire Latino community across the Balkans through interactive Latin dance workshops, starting with Serbia as our pilot region. We will use Latin dance (salsa, reggaetĂłn, bachata, merengue) as the cultural entry point to preserve Spanish language and Latino identity through ENS (.eth) adoption, with a clear expansion strategy to other Balkan countries.
What Makes This Special
- Regional Adoption Strategy: Starting in Serbia, expanding to all Balkan countries
- Cultural Defense Mission: Defending Spanish language and Latino identity through blockchain
- Ambitious Scale: 20 events over 5 months, 1000 new ENS users in Serbia
- Progressive Funding: Cultural milestone-based unlock system (3,000 USDC per month)
- POAP Integration: Cultural recognition tokens for participation
- LAT.ETH Identity: Cultural, historical, and identity domain for Latino community
- Scalable Model: Serbia as pilot, then expansion to Croatia, Bosnia, Montenegro, Albania, Macedonia, Kosovo
Budget Request: 15,000 USDC (Progressive Funding)
Cultural Milestone Unlock System (Serbia Pilot)
| Cultural Milestone | Events | Participants | Funding Unlock |
|---|---|---|---|
| Month 1 | 4 events | 200 Latino identities | 3,000 USDC |
| Month 2 | 8 events | 400 Latino identities | 3,000 USDC |
| Month 3 | 12 events | 600 Latino identities | 3,000 USDC |
| Month 4 | 16 events | 800 Latino identities | 3,000 USDC |
| Month 5 | 20 events | 1000 Latino identities | 3,000 USDC |
Future Expansion: After Serbia success, expand to Croatia, Bosnia, Montenegro, Albania, Macedonia, Kosovo
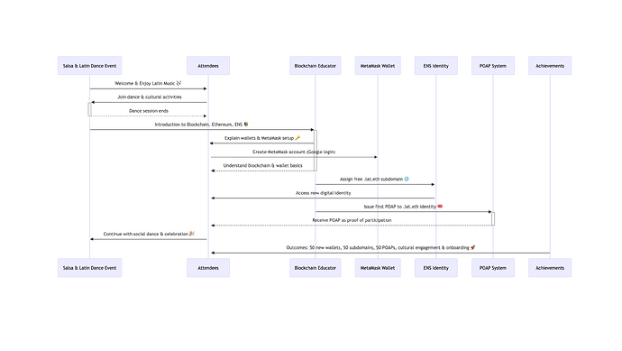
Event Structure: Latin Dance + ENS Onboarding
Cultural Integration Approach
- Latin Dance Workshops: Salsa, ReggaetĂłn, Bachata, Merengue
- Cultural Connection: Spanish language and Latino heritage celebration
- ENS Education: Blockchain basics and web3 introduction
- LAT.ETH Onboarding: Free subdomain claiming (e.g., maria.lat.eth)
- POAP Recognition: Cultural participation tokens
Why LAT.ETH Matters: Cultural Identity Revolution
LAT.ETH is not just any subdomain - it represents:
- LATino: Individual Latino identity
- LATinoamérica: Latin American heritage
- LATina: Latina feminine identity
- LATinos: Latino masculine identity
- LATinas: Latina feminine identity
When someone claims maria.lat.eth:
- They’re claiming their cultural identity in the digital world
- They’re defending their Spanish language heritage
- They’re creating a permanent digital identity (no expiration date)
- They’re paying zero dollars for their cultural identity
ENS DAO Alignment
Perfect Fit for Public Goods Working Group
- User Onboarding: Bringing 1000 Spanish speakers to ENS ecosystem in Serbia
- Regional Expansion: Pilot in Serbia, then expand to 6 more Balkan countries
- Global Accessibility: Expanding to underrepresented regions (Balkans)
- Cultural Diversity: Defending Spanish language and Latino identity through web3
- Public Good: Cultural preservation as a public good for the ENS ecosystem
- Scalable Model: Replicable approach for other regions worldwide
Measurable Impact
- 1000 new ENS users preserving Latino heritage in Serbia
- 1000+ cultural identity subdomains under LAT.ETH
- Cultural community building in Serbia (pilot region)
- Spanish language preservation through blockchain technology
- Scalable model for expansion to 6 additional Balkan countries
- Regional Latino ENS network across the Balkans
Community Feedback Requested
Questions for ENS DAO Community:
- Cultural Approach: Does the cultural defense mission align with ENS DAO values?
- Progressive Funding: Is the milestone-based unlock system appropriate?
- Scale & Impact: Is 1000 new ENS users in Serbia a meaningful contribution?
- Regional Strategy: Does the Serbia-first approach with Balkan expansion make sense?
- Cultural Integration: How can we better integrate Latino cultural expression with ENS adoption?
- Expansion Timeline: What’s the ideal timeline for expanding to other Balkan countries?
Complete Documentation
Repository: GitHub - imrulo/lat.eth
Essential Documents:
- Main Proposal:
/docs/main-proposal.md- Complete cultural defense grant application - Budget Details:
/budgets/detailed-budget.md- 15,000 USDC breakdown - Risk Assessment:
/docs/risk-assessment.md- Comprehensive risk analysis - POAP Integration:
/docs/poap-integration.md- Cultural recognition strategy
Contact & Next Steps
Initiative: LAT.ETH Cultural Defense Initiative
Lead: imrulo.eth (Ruslán Ferrales)
Repository: GitHub - imrulo/lat.eth
Ready to proceed with formal proposal based on community feedback.
“Evangelizing ENS to Latinos Across the Balkans Through Latin Dance - Starting with Serbia”
This proposal represents a revolutionary approach to regional ENS evangelization that combines Latin dance with blockchain technology to defend Spanish language and Latino identity across the Balkans, starting with Serbia as our pilot region.

